忍者ブログ
  



[ 1 ]  [ 2 ]  [ 3 ]  [ 4 ]  [ 5 ]  [ 6 ]  [ 7 ]  [ 8
×

[PR]上記の広告は3ヶ月以上新規記事投稿のないブログに表示されています。新しい記事を書く事で広告が消えます。

毎回オトナ工芸魂のタイトルを書いておられる

河野由香さん(平成2年建築科卒)が参加されている展示会のご案内です。
4 大神神社 衆萌社奉納展 
併催 四宮岳翠米寿展
期間 39日(月)〜 15日(日)
時間 10:0016:00 15 15:00
早朝でも16:00以降でもライトアップ(19:00頃)されますのでご覧いただけます。

2会場
Cafe マジックマレット
663-0063
奈良県桜井市川合256-8
Tel&Fax 0744-43-2226
近鉄桜井駅を出て左前方に「CAFE」と書かれた看板が見えます。その横に建っている黒い三角屋根の木造のお店です。
会期 314日(土)15日(日)
時間11:0017:00 
15日(日)16:00

PR

シグマ会交流会のお知らせ
こんぺいとう作り体験と古文化研究
シグマ会主催ですが、他の科からの参加も歓迎いたします。
ご家族・ご友人等、工芸卒でなくても結構です。
現役の工芸生も参加します。
〆切は3月20日までです。

日 時:平成27年3月29日 日曜日 9:45~15:00
集合場所:堺コンペイトウ プチミュージアム
堺市堺区南島町4-148-12
堺プチミュージアムへは、南海本線「七道駅」下車、
西へ徒歩600m直進
巨大なンペイトウのオブジェが目印です。
参加費用:3,000円(小学生以下無料) 昼食・体験代含む、交通費は含みません。
現役工芸生は 1,000円昼食・体験代含む、交通費は含みません。
スケジュール
9:45 コンペイトウミュージアム 玄関前集合
10:00 こんぺいとう作り体験
11:30 終了予定
12:00 昼食
13:00 古文化研究 (予定:堺市立町家歴史館 清学院・山口家住宅、鉄砲鍛冶屋敷等 堺歴史まちめぐり)
15:00 解散予定
お申し込み又はご質問は、メールにてお願い致します。
お申し込みのさいに、ご参加者様のお名前と年齢(小学生以下の場合)、ご連絡先をお申し出下さい。
お申し込みは3月20日までにお願い致します。
シグマ会 e-mail sigma.kougei@gmail.com

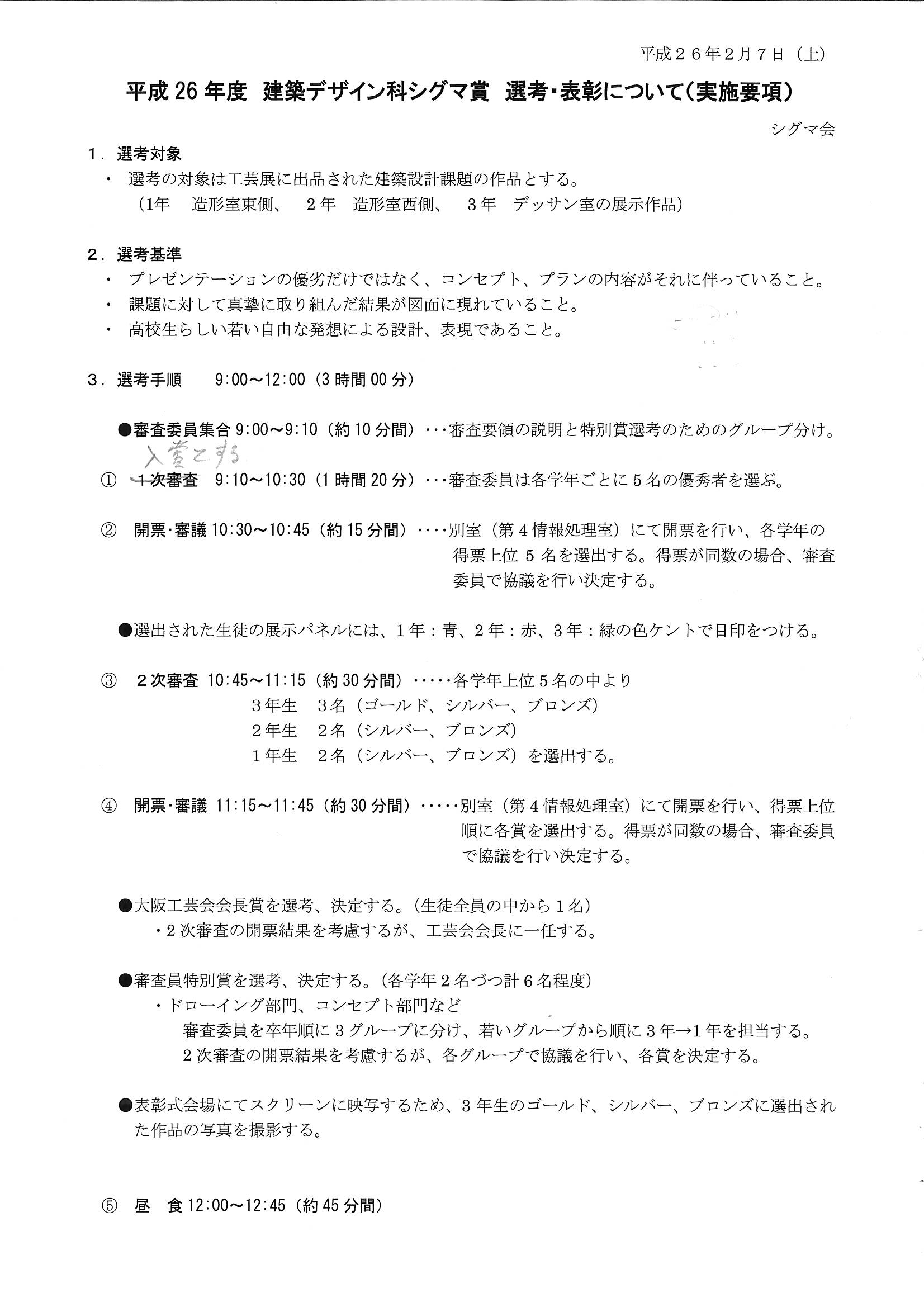
工芸展において建築デザイン科の在校生の作品を対象にした
シグマ賞の審査結果です!
クリックして拡大してご覧下さい。

シグマ会交流会のお知らせ
こんぺいとう作り体験と古文化研究
日 時:平成27年3月29日 日曜日 9:45~15:00
集合場所:堺コンペイトウ プチミュージアム
堺市堺区南島町4-148-12
堺プチミュージアムへは、南海本線「七道駅」下車、
西へ徒歩600m直進
巨大なンペイトウのオブジェが目印です。
参加費用:3,000円(小学生以下無料) 昼食・体験代含む、交通費は含みません。
現役工芸生は 1,000円昼食・体験代含む、交通費は含みません。

スケジュール
9:45 コンペイトウミュージアム 玄関前集合
10:00 こんぺいとう作り体験
11:30 終了予定
12:00 昼食
13:00 古文化研究 (予定:堺市立町家歴史館 清学院・山口家住宅、鉄砲鍛冶屋敷等 堺歴史まちめぐり)
15:00 解散予定
お申し込みは、メールにてお願い致します
お申し込みのさいに、ご参加者様のお名前と年齢(小学生以下の場合)、ご連絡先をお申し出下さい。
お申し込みは3月20日までにお願い致します。
シグマ会 e-mail sigma.kougei@gmail.com

7日・8日の工芸展の会場で本内容のチラシを配布致します。
予定では4号館3階 建築デザイン科展示場と、
2号館横のプレハブ校舎1階 オトナ工芸魂展示場です。

平成26年度 第6回役員会 報告 

平成27年 1月27日工芸会室 18:30~19:30

出席者;濱田義之 会長(S53年卒)

    関澤博之 副会長(建築デザイン科科長)

    片岡 郎 副会長(S63年卒)

    稲本正吾 会計(S47年卒、教職員)

    小林貴世子 書記(H4年卒)

    小池哲夫(S45年卒)矢野智人(H11年卒)

小玉雄介(H11年卒)生田幸子(H 8年卒)

奥 信行(S48年卒、事務長)辻賢太郎(教職員)

東野忠雄 顧問(S37年卒)

1.シグマ賞に関して

  審査委員について出欠の返事が来てるのは別紙の通りで、

 事前に参加と聞いているが返事がまだな方には、再度確認する。

  選考・表彰については別紙の要項にて実施するが、従来の一次

 審査通過者については今回から入賞とする。

  よって入賞者も表彰することとする。

  従来の審査委員特別賞は、今回より各学年より2名選出とする。

ドローイング等の部門賞とはせずにあくまでも特別賞として、

各学年毎のグループ審査委員より選出する。

 式次第の追加として最後に東野顧問より総評をお願いする。

 

 今回、3年生の受賞者にはプレゼンテーションを行って頂く

あらたな試みを行います。これについては従来より、プレゼン後に

審査と言う話しがありましたが、時間の都合で受賞者のみに行って

頂くことになりましたが、今回の状況を見て今後工夫して行きたい

と思います。

2.交流会に関して

  こんぺいとう作り体験と古文化研究
:平成27329 日曜日 9:4515:00
集合場所:堺コンペイトウミュージアム
堺市堺区南島町4-148-12
参加費用:3,000(小学生以下無料) 昼食・体験代含む、交通費は自己負担
スケジュール
9:45 コンペイトウミュージアム 玄関前集合

10:00 こんぺいとう作り体験

11:30 終了予定

12:00 昼食
13:00
古文化研究 周辺の歴史施設を散策予定
15:00
解散予定

上記予定で以下検討する。

参加費用について、工芸の現役生の参加費は1,000円とする。

  他科の参加も認める。

  昼食はサガミ堺山本店にて予約済み

  周辺歴史施設の散策は、東野顧問と小林役員にて下見を行い決定する。

  工芸展には募集のチラシを配布する。

  応募締め切りは3月20日(金曜)とする。

3.次回役員会は3月24日(土曜)です。

以上
下画像はクリックして拡大してご覧下さい。




<< 前のページ 次のページ <<
忍者ブログ   [PR]